Instance Verification Kit (IVK)
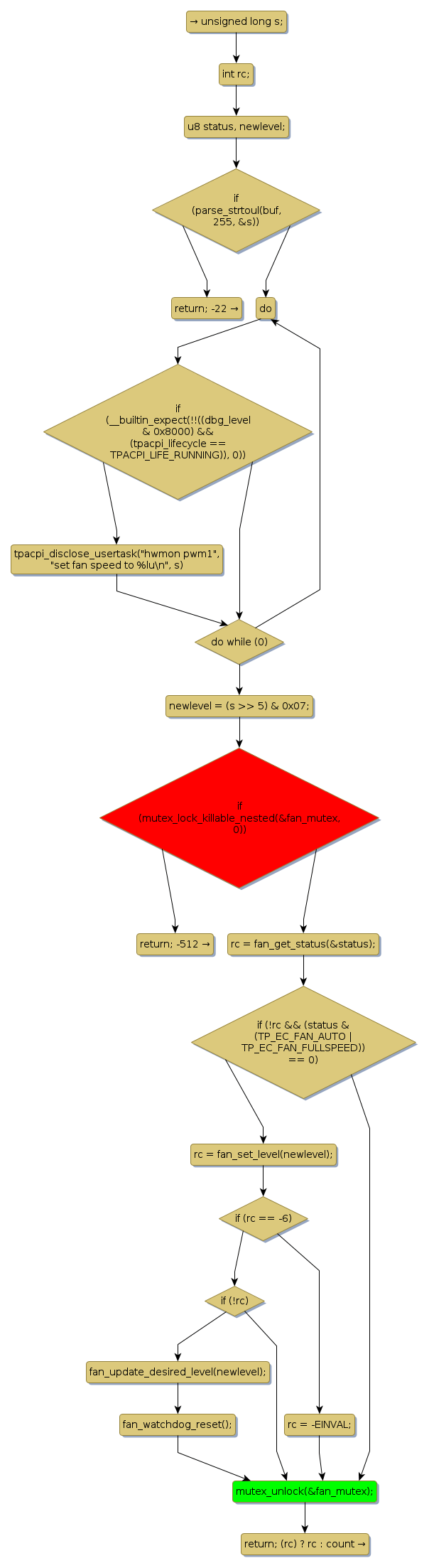
mutex lock @ [207562+31+/linux-3.19-rc1/drivers/platform/x86/thinkpad_acpi.c]
Instance Signature: fan_mutex
|
The Matching Pair Graph:
|
|
Function Name
|
Control Flow Graph (CFG)
|
Events Flow Graph (EFG)
|
Source Correspondence
|
|
fan_pwm1_store
|
|
|
[207197+14+/linux-3.19-rc1/drivers/platform/x86/thinkpad_acpi.c]
|